皇冠信用网押金多少 _浙江瑞安“荒野求生”挑战赛被曝投喂选手、内定获奖者等问题 主办方回应|封面头条
怎么开皇冠信用网www.mos011.vip)是一个开放皇冠正网即时比分,的平台、平台www.hg0088.us)提供最新皇冠登录,皇冠APP下载包含新皇冠?封面新闻记者 叶海燕
捡木柴搭建庇护所、钻木取火、抓蚱蜢充饥……近期,国内几档荒野求生挑战赛频频冲上热搜,其中,也包括一档在浙江瑞安举办的东方荒野海岛求生赛皇冠信用网押金多少 。
11月12日,有多名东方荒野的退赛选手反映称,比赛存在赛事无资质、安全员配备不足、主办方私下投喂选手,以及有录音曝出内定下一期获奖人员等情况皇冠信用网押金多少 。情况到底如何?记者对此联系多方采访,展开详细调查。
有选手被私下投喂皇冠信用网押金多少 ?
录音曝工作人员内定下期获奖人员
公开信息显示,东方荒野海岛求生赛于10月1日在温州瑞安北龙岛冬瓜屿举行皇冠信用网押金多少 。其中一名辽宁大连姑娘赵铁柱拿到季军,获奖7500元。目前,比赛仍在进行,还有2名男选手在岛上。

10月1日选手登岛(图据赛事官方账号)
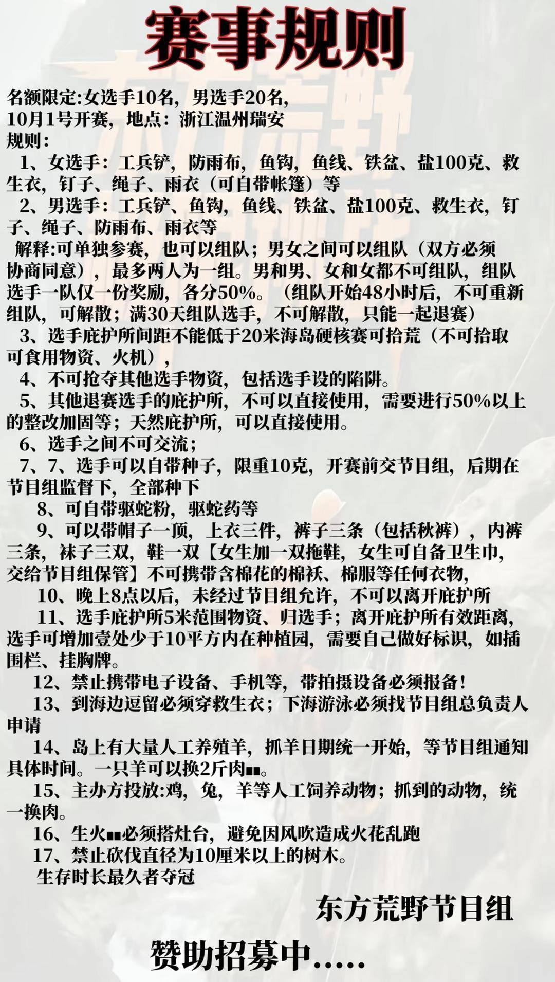
赛事设置方面,冠军可获5万元奖金,选手坚持满30天可获得6000元奖励,超出30天的部分,每天额外增加300元皇冠信用网押金多少 。根据比赛官方账号公布的赛事规则,比赛期间选手禁止拾取可食用物资,主办方在岛上投放鸡、兔、羊等人工饲养动物,选手抓到动物可换肉。

展开全文
赛事规则(图据赛事官方账号)
11月12日,2号女选手杨又串告诉记者,她于10月15日因伤退赛皇冠信用网押金多少 。“中秋节前后,我亲眼看到其他选手的庇护所有鸡蛋和月饼,这不可能是打野获得的,很明显是节目组投喂。”杨又串表示,比赛期间她遇到生理期,找工作人员领取卫生巾时,曾被投喂面包,“但我当时拒绝了,我打野获得的物资充裕,我相信自己的实力。而且这样靠投喂的话,不叫荒野求生,比赛也没有意义。”
15号选手大树介绍,比赛期间每隔几天会有物资船过来,为工作人员提供生活所需皇冠信用网押金多少 。“我搭建的庇护所位置靠近海岸,有一天我看到物资船到了后,工作人员给一位已获奖女选手投喂矿泉水。按照比赛规定,这是绝不允许的。”
大树说,因家人出车祸,11月2日他主动退赛皇冠信用网押金多少 。当天中午取回上交给主办方的手机后,晚上和另一名退赛选手流浪来找主办方工作人员徐某,并记录下一段视频和音频,内容显示夜晚几人在一处岛内的建筑内,吃饭喝酒。“里面有三名当时仍在参加比赛的选手,两男一女。吃的东西也不是打野获得的,现场还有啤酒和白酒。”
从大树提供的音频中记者听到,主办方人员徐某号召大树、流浪以及三名仍在比赛的选手,参加下一期比赛,并表示“你们五个人来参赛,肯定不会亏待你们的皇冠信用网押金多少 。下期20万元的奖金,肯定是咱们自己人的。”
13日上午,记者就大树所反映某获奖女选手比赛期间接受投喂、与工作人员吃饭喝酒的情况,私信该女选手皇冠信用网押金多少 。截至发稿时,未收到回复。
13名安全员实际仅2人皇冠信用网押金多少 ?
有女选手反映脚被烫伤后4天才送医
记者采访的5名退赛选手均反映,关于比赛的安全性,赛前主办方承诺岛上将有13名安全员,可到了10月1日上岛后,他们看到,正式的工作人员仅有负责人耿先生和工作人员徐某2人皇冠信用网押金多少 。“选手退赛后须等待主办方安排船只,无法立即下岛,在岛上给主办方当义工,否则就要交伙食费,一顿饭按50元计算。”
10月11日晚,女选手杨又串烧开水,不慎把盆踩翻,导致左脚被烫伤皇冠信用网押金多少 。“被烫伤后,特别痛,周围也没有工作人员和安全员。第二天有义工来拍摄,看到我的脚被烫伤了,就走了。第三天徐某过来,简单问了下情况,没有做任何处理。直到第四天,负责人发现我的伤情,告诉我比较严重,强制劝退了。”

杨又串受伤的左脚(图据赛事官方账号)
10月15日,主办方联系船只将她送到瑞安的医院接受治疗皇冠信用网押金多少 。杨又串提供的诊断报告显示,入院时左脚深二度烫伤,因在野外生活,身上还出现了过敏性皮炎、湿疹和丘疹性荨麻疹。“我的伤完全是因为安全员配备不足才拖了几天,并且从我受伤至今,医疗费都是我自己垫付,主办方对我的伤情没有过问过。”

杨又串的出院记录(受访人供图)
主办方回应:
没有承诺过有13名安全员
工作人员已经承认录音内容
就退赛选手们所反映的情况,记者采访了赛事总策划、负责人耿先生皇冠信用网押金多少 。耿先生介绍,比赛仍在进行中,他已于11月1日离岛,目前在舟山对接下一期比赛的场地。
关于比赛安全员配备,耿先生回应:“我从来没有承诺过有13个安全员,赛前选手单独来问我的时候,我说目前报名的安全员可能有13个,后来因为岛上环境恶劣,好几个人没有来,有的来了之后又走了皇冠信用网押金多少 。”他表示,岛上的工作人员不止他和徐某,还有一名摄影师、一名医护人员、一名主播。记者询问是否有专业的安全员时,耿先生回复“所有人都是一人兼多职”。
关于大树所提供的录音,控诉主办方投喂选手、内定下一期获奖名额皇冠信用网押金多少 。耿先生表示,“我听过录音,目前没有证据证明他们说的真实性。”约2个小时后,他又表示,“录音的事情,涉及的工作人员已经承认,目前正在调查取证是否投喂了其他人员。”对于内定获奖选手、分奖金是否知情?耿先生回复“你觉得我会把自己的钱,商量分给别人么?”
当地村干部:
荒野求生岛屿系私人承包养羊
比赛曾因选手家人报警被叫停
记者查询发现,瑞安北龙岛冬瓜屿归东山街道管辖皇冠信用网押金多少 。东山街道办事处工作人员表示,“冬瓜屿距离较远,开船过去都要1个多小时,岛上举办的荒野求生比赛我们没听说过,也不知情。具体可以问当地的村干部。”
随后,记者联系北龙村村支书蔡书记皇冠信用网押金多少 。他向记者介绍,冬瓜屿此前是个自然村,岛上居民只有几十户。2019年,被划分至北龙村管辖。近几年,岛上居民陆续迁出,无人居住。2023年,承包人沈先生与村里签下了为期三年的承包合同,承包下岛屿养羊。
对于东方荒野求生赛,蔡书记表示知道该项比赛,但与比赛主办方从未有过接触皇冠信用网押金多少 。“今年承包人说要在岛上举办比赛,口头说医生、救生员都有配备,关于赛事是否要经过相关部门的审批、许可,我大概问了一下,他说不需要。因为我也没有权力去阻止,就没有太过问了。”
他回忆,10月中旬,因一名参赛选手的家属长达十几天无法与其取得联系,于是报警皇冠信用网押金多少 。东山派出所民警找到该名参赛选手后,带离冬瓜屿,并叫停比赛。“20多天前,承包人告诉我岛上没有比赛选手了,只有四五个人在上面抓羊。”
选手大树称,他于10月下旬也得知比赛被叫停的消息皇冠信用网押金多少 。“我听负责人说的,当时他考虑让大家退赛,但后面比赛仍在照常进行。”而对于比赛中途被警方叫停,耿先生则表示,“我没有收到通知”。

11月11日皇冠信用网押金多少 ,主办方视频显示,22号选手幽灵仍在参赛
记者就相关情况致电东山派出所,接线民警以不便透露案情为由拒绝采访皇冠信用网押金多少 。
岛屿承包人:
与主办方是合作关系
比赛没有经过备案许可
东方荒野海岛求生赛官方账号的认证信息显示,主办机构为河南某泷网络科技有限公司皇冠信用网押金多少 。那么,该比赛是否经过相关部门的备案或许可?
耿先生称,“这种赛事,不需要文旅备案皇冠信用网押金多少 。相关的备案许可,岛屿承包人说他来办理,我把执行方案、安全预案都提前发给他了。”关于和沈先生的关系,他表示,“我们同属于赛事方,分工不同。”
而承包人沈先生否认了他的说法,“我不是赛事方,和他们就是一个简单的合作关系,他们上岛我也没收钱,想着大家互惠互利,他们搞比赛,顺带着能把我的岛宣传一下皇冠信用网押金多少 。”
沈先生说,赛前与主办方签署了安全承诺协议,关于赛事的一切安全事宜都由主办方负责,他有时帮忙用船运送选手上下岛皇冠信用网押金多少 。而比赛的举办,仅告知了村干部,并未获得政府部门的许可或备案。
(文中杨又串、大树、流浪均为选手比赛绰号)
猜你喜欢
- 1小时前皇冠足球网站_阿尔特塔在对切尔西赛后的新闻发布会上的每一句话:一场平局背后的挑战与信念
- 2小时前皇冠足球网站_姆巴佩进球被判无效!裁判专家分析VAR争议:若手球无意,或可算有效进球
- 4小时前皇冠信用网登3代理 _切尔西的坚韧与挑战:少打一人也能逼平阿森纳,昔日惨败曼联的反思
- 11小时前皇冠登3代理注册 _关于“击沉福建舰”,日本自卫队很有信心
- 18小时前皇冠信用网平台开户 _库里休战巴特勒24+8+10 勇士主场击败鹈鹕
- 23小时前皇冠信用网去哪里弄 _托莫里全场最佳:米兰1-0小胜拉齐奥背后的战术与拼搏精神
- 1天前皇冠会员如何申请 _还没宣布参选,特朗普长子已成为2028美国总统大选共和党热门候选人之一
- 1天前皇冠信用網代理流程 _陕西岐山一待开业希尔顿欢朋酒店附近冒黑烟,有人误传酒店起火,当地:旁边院内建筑材料起火,无人受伤
- 1天前皇冠信用登123出租 _乌克兰主持人耶果:中国近些年的巨变不只在于建设发展
- 1天前皇冠信用网最高占成 _梁朝伟时隔36年后宣布再次拍电视剧:饰演一个连环杀手,和以往演出的形象很不同,是个非常黑暗的角色
- 2天前皇冠信用網出租代理 _说出统一时间表后,赖清德偷加3个字被抓包,国民党趁机猛攻
- 2天前皇冠信用網出租代理 _东契奇35+11老詹13+7 浓眉复出12分湖人胜独行侠
- 2天前皇冠信用网额度_律师谈14岁男生刺死同学被判无期:补刀情节相当恶劣,理应顶格刑罚
- 2天前皇冠信用網开户 _五常有三站队中国,日本却揣着明白装糊涂:亲密的朋友,你快说句话呀!
- 2天前皇冠信用網是什么意思 _上海女子收到10年前网购的玩偶配件,当事人:早已忘了这笔订单,商家发短信提醒到货
- 3天前信用网皇冠申请注册 _陆荐援已任鞍山市委副书记、海城市委书记
- 3天前怎么申请皇冠信用網 _李家超:香港大埔火灾已全部受控
- 3天前怎么申请皇冠信用網 _“日美有能力击沉福建舰”?国防部用8个字回应
- 3天前皇冠体育App下载 _山东青岛:全国首批“板蓝根白菜”喜获丰收,正式上市!首批10万棵已被上海采购商“包圆”
- 3天前怎么注册皇冠信用网 _法国官宣马克龙访华,中方态度和两年前不同了
- 4天前皇冠信用网庄家 _库里14+7+5谢泼德31+9 KD继续休战火箭逆转勇士
- 4天前皇冠信用網代理注册 _成都市长王凤朝落马幕后:关系紧密的温州商人先期被带走
- 4天前皇冠登3管理出租 _香港大埔屋邨宏福苑火灾已造成44人遇难
- 4天前皇冠信用网登2代理申请 _大起底!辽宁掀起雷霆反腐


网友评论