洲际附加赛2组 _徽商银行被罚超800万元!涉违规放贷、异地业务不合规等
皇冠信用网会员注册网址(www.hg0088.us)皇冠会员开户_登3代理>皇冠体育/—开会员账号—皇冠信用网招登1登2登3<平台出租>【大河财立方消息】12月7日消息,安徽金融监管局日前披露的行政处罚信息显示,因违规发放贷款、异地业务不合规等,徽商银行股份有限公司被罚815万元,多名责任人合计被罚21万元洲际附加赛2组 。
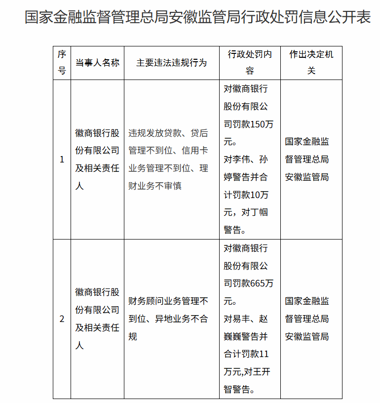
处罚信息显示,徽商银行因违规发放贷款、贷后管理不到位、信用卡业务管理不到位、理财业务不审慎,被罚150万元;相关责任人李伟、孙婷受到警告并合计罚款10万元,责任人丁帼受到警告洲际附加赛2组 。
因财务顾问业务管理不到位、异地业务不合规,徽商银行被罚665万元;相关责任人易丰、赵巍巍受到警告,并合计罚款11万元,责任人王开智受到警告洲际附加赛2组 。
同日,国家金融监管总局巢湖监管分局披露信息显示,因贷后管理不到位,徽商银行巢湖支行被罚30万元,相关责任人张迁被警告洲际附加赛2组 。

值得注意的是,下半年以来,徽商银行因各类违法违规行为多次被处罚洲际附加赛2组 。
10月24日,徽商银行因贷款产品管理不审慎、贷款三查不到位,被安徽金融监管局处罚240万元洲际附加赛2组 。同时禁止王涛从事银行业工作10年;对张晓乐、高朦给予警告。
徽商银行合肥包河工业园支行及相关责任人因贷前调查不尽职,被监管处罚30万元,同时对韦杰给予警告洲际附加赛2组 。
徽商银行合肥宁国路支行相关责任人唐勇因贷前、贷后管理不到位,行政处罚内容为禁止从事银行业工作终身洲际附加赛2组 。
9月30日,中国人民银行安徽省分行行政处罚决定信息公示表显示,徽商银行因违反金融统计相关规定,被中国人民银行安徽省分行罚款20万元洲际附加赛2组 。
公开信息显示,今年上半年,徽商银行实现营业收入211.57亿元,同比增2.25%;净利润93.28亿元,同比增长3.81%洲际附加赛2组 。截至6月末,该行资产总额达2.25万亿元,较年初增幅11.82%。截至2025年6月末,徽商银行不良贷款余额为107.65亿元,较年初增加8.89亿元;不良贷款率为0.98%,较年初下降0.01个百分点。
责编:史健 | 审核:李震 | 监审:古筝
猜你喜欢
- 1天前皇冠信用最新地址_库里35分伦纳德21+7 勇士逆转快船将与太阳争季后赛名额
- 5天前怎么申请皇冠信用网代理_导弹“锁定”,部署无人机,伊朗公布驱离美国军舰视频:两艘美国军舰选择立即撤退,距离其被彻底摧毁“仅差数分钟”
- 5天前皇冠信用网账号_北京国安1比2不敌成都蓉城:战术解析与球员动态深度剖析
- 2周前皇冠信用网最新地址_太猖狂!事发上海迪士尼,28人全部被抓!
- 2周前皇冠信用网代理如何注册_特朗普遗憾自己不是“国王” “想在白宫建个宴会厅都建不了”
- 2周前皇冠信用出租_外交部发言人就美国领导人关于伊朗战事的最新讲话答记者问
- 3周前正版皇冠信用网代理_中方邻国政坛“变天”!访华归来的蒙古议长,直接接任总理
- 3周前mos011皇冠官网网址_九旬老人将900多万元积蓄交给儿子,发现钱被花了后起诉要求归还,法院怎么判?
- 3周前皇冠信用网平台_中共中央批准:黄祎同志任云南省委委员、常委和省纪委书记
- 3周前皇冠信用网怎么代理_半场战报-韦世豪破僵局王钰栋徐彬染黄 国足1-0领先库拉索
- 3周前皇冠信用网申请条件_“宠物冥币”成宠物经济新赛道:有商家推239.8元“狗狗风光大葬”祭祀品套餐,内含纸扎仆人及伴宠,还有商家称可提供代烧服务
- 3周前皇冠信用网登123出租_于东来:30岁开始吃药,CT拍了上百次,身体出什么问题都不足为奇,哪天说没就没了
- 3周前皇冠信用网登123出租_河南一女店主被曝用牙咬开整排冻烤肠后,直接放到烤肠机上准备售卖,目击者直呼“恶心”,当地市场监督管理所:已到店内核实,正调查处理
- 4周前皇冠信用网在哪里开通_日媒称高市早苗凭“魅力与克制”避免激怒特朗普;日本网友:夸张表情让我感到羞愧,现在是阿谀奉承的时候吗?为何要如此卑躬屈膝?
- 4周前皇冠登3管理出租_上海一女子与丈夫视频时发生争吵情绪失控,留下诀别的话突然断联!随后被发现漂浮在河中一动不动,民警狂奔跳水救援,目前该女子已无大碍
- 4周前皇冠信用网哪里申请_众人拾柴火焰高!5人得分上双,山东高速轻取天津,止住连败
- 4周前皇冠信用网APP下载_路虎1分钟8次别停奔驰致追尾,举报路虎男子称遭电话轰炸“早上7点敲我家门,下午1点都没走”,警方通报:已刑事立案
- 1个月前皇冠信用网_日本物价全线失控,这回高市早苗扛不住了,开启了“割肉救命”之路!
- 1个月前皇冠登1登2登3代理 _以军刺杀拉里贾尼,以军总参谋长扎米尔此前称夜间行动取得重大战果,有可能影响战役成果和以军任务;据称伊朗巴斯基民兵指挥官也是目标
- 1个月前足球比赛外围买球网站 _原中央委员蒋超良被逮捕!蒋家三兄弟全部涉案
- 1个月前皇冠信用盘代理注册 _伊朗军方发言人嘲讽特朗普:“‘史诗怒火’?不如叫‘史诗怂货’”
- 1个月前皇冠信用盘可以占几成 _伊朗:没一个伊斯兰国家真正帮过
- 1个月前网上买球怎么买 _库尼亚:我求卡塞米罗让他别只跟我踢一年,留下来再跟我踢一年
- 1个月前皇冠登1登2登3代理 _中越举行外交、国防、公安“3+3”战略对话机制首次部长级会议


网友评论