怎么注册皇冠信用盘 _黄荷凤院士团队研发出“弱精修复凝胶”,可改善精子活力
皇冠信用网正版开户huangguan.hk—)开会员号,占成\登3代理\皇冠皇冠信用网_皇冠信用网招登1登2平台出租近年来,全球男性精子质量持续下滑怎么注册皇冠信用盘 。早在2022年11月,以色列希伯来大学教授哈盖·莱文领导的研究团队在《人类生殖进展》期刊发表一项荟萃分析研究,分析了过去约40年,涵盖53个国家精液样本的数百篇出版物。莱文团队发现,从1973年至2018年,全球男性平均精子数量下降62%,精液中的精子浓度下降52%。精子数量和浓度的下降,意味着男性生育能力的下降。
精子质量下降是男性不育的主要原因,临床表现为少精症、畸精症和弱精症怎么注册皇冠信用盘 。目前,临床上对精子质量下降的治疗策略有限,疗效存在显著的个体差异,且缺乏能够直接、精准修复精子本身结构与功能的靶向生物制剂。
近日,中国科学院院士黄荷凤团队联合陆军军医大学曹佳教授团队等在国际期刊《The Innovation》的translational patent版块发表了一项研究成果:成功开发出一种名为“Hydrogel-mEVs-SKAP2”的外用凝胶,可通过局部涂抹于睾丸区域,显著改善精子活力,为男性不育治疗开辟了全新路径怎么注册皇冠信用盘 。


发表的论文怎么注册皇冠信用盘 。 截图
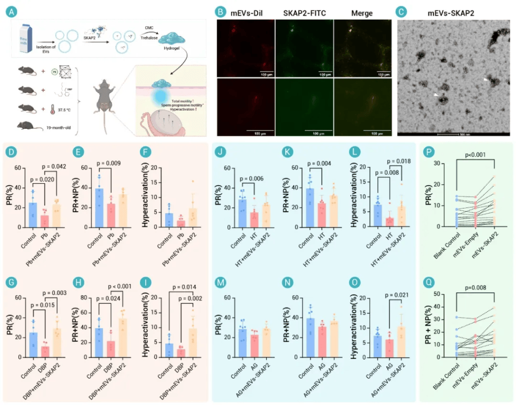
在这项研究中,研究团队利用牛奶来源的细胞外囊泡作为天然载体,将关键蛋白SKAP2装载于其中,再将其嵌入由羧甲基纤维素和海藻糖组成的水凝胶基质,这种水凝胶制剂可直接涂抹于阴囊皮肤,在多种精子损伤模型中分析了其对精子的修复效果怎么注册皇冠信用盘 。结果发现,在多种模型中,这种外用生物凝胶可显著提升精子质量。
展开全文
研究团队指出,该凝胶涂剂已在多种动物模型中验证有效,无论是重金属铅暴露、塑化剂(邻苯二甲酸酯)损伤、高温应激,还是自然衰老导致的精子功能下降,使用该凝胶后,精子运动指标显著提高,超活化能力显著恢复怎么注册皇冠信用盘 。
实验数据显示,在重金属铅暴露小鼠模型中,涂抹这一凝胶后,精子前向运动力显著提升,由12.3%提升至23.3%;在塑化剂DBP暴露模型中,涂抹这一凝胶后,不仅显著提升了精子前向运动力(11.1%提升至29.4%),还显著改善了精子总活力(提升2.4倍);在高温热应激模型中,有效逆转了因局部温度升高导致的精子活力下降怎么注册皇冠信用盘 。
不仅如此,研究团队还在国内总共招募了16名弱精子症志愿者,进行了体外实验,将志愿者的精子与Hydrogel-mEVs-SKAP2共培养,与对照组相比,同培养组精子前向运动力、总活力显著提升,初步证明了其对人类精子功能的改善潜力怎么注册皇冠信用盘 。
研究团队认为这项研究首次把“精准蛋白递送+透皮给药”理念引入男性生育力修复,既避免了口服药物的副作用,又实现了对受损精子的靶向修复,为治疗精子质量下降提供了首个靶向修复策略怎么注册皇冠信用盘 。
与此同时,这款制剂设计为居家外用,操作简便、无创安全,有望让患者在家即可进行治疗,极大提升依从性和可及性怎么注册皇冠信用盘 。目前,相关技术已申请并授权7项中国发明专利和2项国际PCT专利。
研究团队透露,针对这款制剂如何修复损伤精子、改善弱精症状的深入机制,团队也进行了进一步研究,预计将于近期发布研究结果怎么注册皇冠信用盘 。同时,团队正积极申报国家二类医疗器械证,期望日后能进行临床转化落地,早日惠及患者。
文章第一作者为陆军军医大学张光辉教授,上海第一妇婴保健院主管技师孙宽,复旦大学附属妇产科医院硕士周嘉茗,深圳妇幼保健院林仙华主任,通讯作者为黄荷凤院士,陆军军医大学曹佳教授,重庆医科大学任静朝副教授,复旦大学附属妇产科医院/生殖与发育研究院研究员张晨怎么注册皇冠信用盘 。
猜你喜欢
- 22小时前皇冠b盘 _王钰栋 拜合拉木 蒯纪闻首发 U23国足今晚打平就出线
- 2天前新2网址 _600696,将被终止上市!
- 2天前新2登录网址 _索马里局势有变?中方反应迅速调整行程,中方双管齐下稳定局势
- 2天前新2登录网址 _视频丨“新国补”落地近两周 各地消费市场迎来“换新”热潮
- 3天前皇冠在线客服 _山东日照34岁医生去世,家属称因“痔疮手术引发”,最新进展:卫健委成立调查组
- 3天前皇冠在线客服 _马卡列阿隆索下课五大原因:随意开大脚、与维尼修斯交恶等
- 3天前皇冠账号申请 _哈梅内伊:伊朗人民粉碎境外敌人实施的阴谋
- 3天前皇冠代理注册 _重庆合川请大家吃杀猪饭的女子三天涨粉超56万,当地文旅连夜召开复盘会
- 3天前皇冠tg @hga039 _经销商指控雀巢拖欠返利,近1900万元欠款“三折打包”?双方进入仲裁程序
- 3天前皇冠正网 _10名干部违规吃喝,1人死亡!5人喝掉4瓶白酒,详情披露
- 3天前皇冠账号申请 _人类能否设计出可靠的实用保障措施来对抗超级人工智能智能体
- 4天前皇冠mos066 _下周这个板块获投资者看好!6股获融资客大手笔买入
- 4天前皇冠hga050 _“小学生在学校跳蚤市场50元淘到茅台”视频热传 相关工作人员:家长为好耍拍的段子,已向学校致歉
- 4天前皇冠hga050 _U23亚洲杯-彭啸世界波李昊屡神扑 中国1-0澳大利亚出线在望
- 4天前皇冠hga039 _与学生有不正当关系、挪用公款、组织考试作弊等,河南五名大学教师被处罚
- 4天前皇冠登入网址 _山西芮城圣天湖变身大天鹅越冬乐园
- 5天前皇冠网 _高市早苗喊话普京:日本72年基业,绝不能毁中方手上,想去克宫面谈!
- 4周前皇冠足球会员注册 _河北一动物医院收治狮子,多名医生为它输液,医院:系马戏团饲养,有肾脏损伤需住院一到两周
- 4周前皇冠足球会员注册 _高速上刹车失灵!小轿车时速115狂奔490公里,司机4个半小时高度紧张,下车后浑身发抖无法说话
- 4周前皇冠信用盘怎么注册 _怀疑中国向柬埔寨供武后,泰国又怕俄罗斯派兵,中俄两国严正声明!
- 4周前皇冠信用網在线开户 _2:0!意超杯决赛定一席,那不勒斯晋级冲冠,AC米兰仅剩意甲可争
- 4周前皇冠足球平台申请 _果不其然 ,柬埔寨变天了!总理洪玛奈突然发声,事情果然不简单
- 4周前皇冠信用网口出租 _美军收到情报,台海一旦开战,解放军600枚超导,让美军有来无回
- 4周前皇冠足球平台代理 _威少或将再次失业!国王启动清仓大甩卖 这次会选择CBA吗?


网友评论