皇冠信用网怎么开户_安徽女子左眼失明,办理残疾人证被拒?残联:双眼残疾可办理
皇冠信用网网址(www.HGTY.us)皇冠会员开户_登3代理>皇冠体育/—开会员账号—皇冠信用网招登1登2登3管理<代理出租>4月18日,安徽蚌埠皇冠信用网怎么开户。张女士向《正在新闻》反映,她五岁出车祸被碾压,左眼失明和左耳失聪。
最近她想申请残疾人证,去可以招收残疾人的工厂上班,但工作人员告诉她,她的情况不属于能办理残疾证的范围内皇冠信用网怎么开户。

怀远县残疾人联合会告诉《正在新闻》,类似张女士的一只眼失明、一只耳朵失聪,确实是比较特殊的情况皇冠信用网怎么开户。

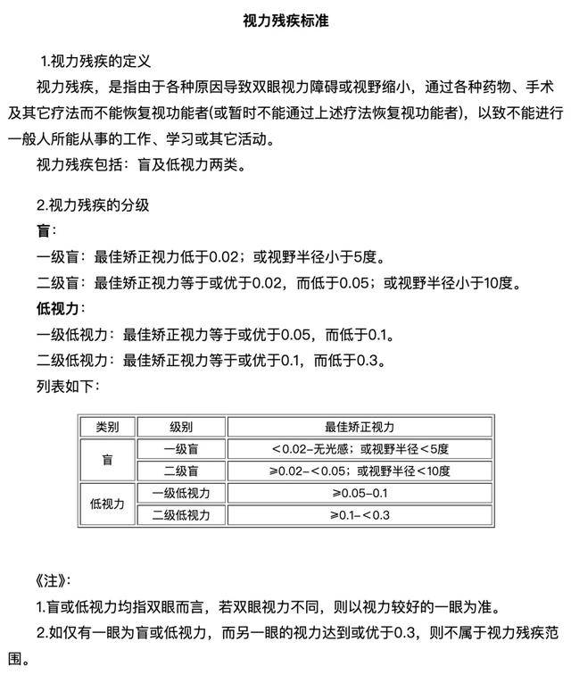
《中国实用残疾人评定标准》中规定,如仅有一只眼为盲或低视力,而另一只眼达到或优于0.3.不属于视力残疾范围,耳朵也如此,因此不能给张女士办理残疾证皇冠信用网怎么开户。

展开全文
张女士表示,因丈夫家暴,她正在起诉离婚,目前分居状态没有收入来源,现在她需要独自抚养家中小孩皇冠信用网怎么开户。
父亲、哥哥和妹妹因为身体疾病无法外出工作,一家人只能依靠种地、养羊,“我妈健康,还能在大棚帮工,一天一百块工资,我只能做一些手工活贴补家用皇冠信用网怎么开户。”
她希望能够拿到残疾证,进厂打工照顾家庭皇冠信用网怎么开户。
张女士的遭遇不是个例皇冠信用网怎么开户。
2023年5月,贵州一名右眼女子发文维权,去办理残疾证,工作人员说她不符合残疾人标准,“因为有一边眼睛还看得到皇冠信用网怎么开户。”

她自述,因为右眼看不见,去工厂、去店里打工都没有人要,走在街上也遭到周边人歧视,“能不能有一点‘特殊对待’,让我们能看到一点希望皇冠信用网怎么开户。”
舆论发酵后,贵州省残联回复已派人去当地核实情况,会对失利残疾再做评定,也会确定当事人在工作中受歧视问题皇冠信用网怎么开户。
猜你喜欢
- 12小时前皇冠信用网哪里申请_特朗普:伊朗已同意几乎所有要求,达成协议非常乐观,如在伊斯兰堡签署协议,我可能会前往
- 18小时前皇冠信用网正网_群星汇聚!第十六届北影节红毯高清大图来了
- 3天前皇冠hga035客户端_菲律宾政坛变天?马科斯被催辞职,杜特尔特之子担任党总裁
- 3天前皇冠hga035客户端_成都一套89平方米凶宅第三次拍卖,16.6万元起拍超9万人围观,开拍3小时已竞价至90.6万元
- 3天前皇冠信用代理出租_60多名巴勒斯坦人藏身垃圾车,试图进入以色列:层层叠叠挤在车厢
- 3天前皇冠信用网平台_英媒:若阿森纳最终丢冠 将是英超历史最大失败之一
- 4天前皇冠信用网代理注册_美以玩阴的!伊朗向中国发出求援信号,答不答应?全球目光紧盯
- 2周前皇冠信用网如何开户_伊朗确认:雷扎伊身亡
- 2周前皇冠信用网会员_特朗普又改口了?不到24小时,美债遭遇大规模抛售,美国失算了
- 2周前信用网如何申请_英国冻结一中国公民及关联公司8100万英镑房产,要求3个月内证明购房资金合法
- 3周前皇冠信用平台出租出售_特拉维夫上空出现鸦群,以色列疑似寻求停火,伊朗表示要为47年账“做个了断”
- 3周前怎么开通皇冠信用网口_济南舜耕路38号要“原拆原建”?海报新闻记者实地探访
- 3周前皇冠信用网登1_没看出来!她们穿的竟然是内衣!地铁站里的这场快闪太敢了
- 3周前皇冠信用登1_53票反对、47票赞成!特朗普连夜发文:伊朗已经“灭亡”,美国最大的敌人在内部
- 4周前皇冠信用网去哪里弄_“我以为奔驰E300会自动减速”,男子称开启辅助驾驶跑高速出事故车辆贬值,4S店:操作不当
- 4周前皇冠信用网去哪里弄_伊朗发射导弹后,英国外交大臣:我们和美以立场不同
- 4周前皇冠信用网去哪里弄_10-7击败奥沙利文 斯诺克世界公开赛决赛塔猜亚轰147夺冠
- 4周前皇冠信用网会员如何注册_以色列经历“艰难一夜” 美伊互放狠话
- 4周前世界杯皇冠信用网会员注册_钧正平:宁可千日无战、不可一日无备,不宣而战、突然袭击,时至今日这种无视国际道义、抛弃基本良知的伎俩依然被某些势力大肆运用
- 4周前皇冠信用网登1,登2,登3出租_曼联与伯恩茅斯战平:数据背后的战术与人物故事解析
- 4周前皇冠信用网登2代理_足迹里的政绩观:一辆自行车,一路访民情
- 1个月前皇冠登录地址_拉里贾尼之死不简单,以色列单方面下死手,要把美国往火坑推
- 1个月前皇冠信用最新地址 _作为公安部长出身的苏林,推动与中方建立“3+3”机制,中越给世界打了个样
- 1个月前皇冠信用盘会员 _2500名美军杀进霍尔木兹海峡,却连油轮都不敢护送!伊朗这招太狠了


网友评论
wps官网
回复以后就跟楼主混了!https://www.me-wps.com